洛陽千島裝飾微信客服
掃描洛陽千島裝飾公司二維碼添加好友可贈送免費驗房服務、免費出方案
來源:http://www.unvalliance.com ?? 發布時間:2016-11-21 ?? 作者:洛陽千島裝飾公司
家庭裝修報價單是根據裝修所使用的所有裝飾材料以及人工費用所出示的詳細報表。家庭裝修費用主要有哪幾項?修報價單是裝修費用的一個重要參考數據,如果想要把自己的房子弄個精裝修的話,那么在裝修之前就要先了解精裝修的報價單以及精裝修預算的流程,只有了解了,在裝修的過程中就不會給自己增添很多麻煩。因為裝修報價單可以讓你算出自己裝修大概要花多少錢!而一份透明、實在、靠譜的報價單絕對值得你收藏哦。

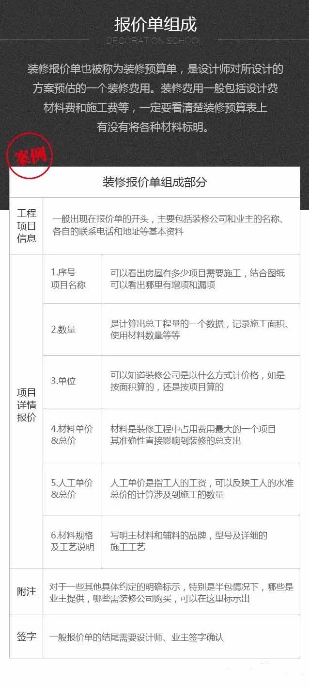
裝修報價單的內容有哪些?一份合格、合理的裝修報價單應含有以下內容:
(1)詳細的裝修項目名稱;
(2)明確的計量單位;
(3)清晰的工藝標準、材料品種、等級等方面的說明;
(4)準確的測量長度及面積;
(5)明確的工程驗收標準。

看裝修報價單的原則有哪些?業主在看裝修報價單的時候,需要把握以下原則:
(1)確認所有項目的工程量,如面積、長度等;
(2)確認各項目單價;
(3)確認材料品種、規格和檔次;
(4)確認工藝與驗收標準;
(5)確認其他方面的收費標準。
看裝修報價單時要特別注意哪些事項
看裝修報價單時,業主要特別注意以下事項:
(1)千萬不要被特低的報價所吸引;
(2)不要被高報價后打高折扣、讓利所吸引;
(3)看該報價單是否完整。